Gobierno Corporativo

El buen Gobierno Corporativo es uno de los factores más importantes para el éxito del proyecto. Nuestra guía de Gobierno Corporativo establece claramente los principios para definir un proceso apropiado de control interno, siguiendo los parámetros y lineamientos de la Superintendencia de Bancos de Panamá.  Las normas del Gobierno Corporativo se caracterizan por conducir a nuestros colaboradores para hacer negocios a largo plazo y con prudencia, y tener muy presente la responsabilidad que tenemos ante nuestros Accionistas, Clientes, Proveedores, Colaboradores y nuestro País.  Nuestra estrategia como Banco establece las responsabilidades, así como los mecanismos de control y manejo de los riesgos.  La estructura del Gobierno Corporativo de Banisi está conformada por la Junta de Accionistas, Junta Directiva, los Comités Normativos y Gerenciales y la estructura administrativa.

A continuación, se detalla los objetivos de cada ente del gobierno corporativo:

Junta de Accionistas

La Junta de Accionistas tiene como una de sus principales atribuciones la designación de los directores quienes conforman la Junta Directiva, cuerpo colegiado a través del cual se administra el banco.  Como atribución privativa, la Junta de Accionistas puede enmendar el pacto social, autorizar la enajenación o gravamen de los bienes de la sociedad, aprobar fusiones con otras sociedades, disolver a la sociedad y remover de sus cargos a los Directores.  Se reunirá ordinariamente una vez al año o extraordinariamente por convocatoria de la Junta Directiva o del Presidente de la sociedad.

 

Junta de Directiva

El Banco cuenta con una Junta Directiva profesional que es el núcleo del gobierno corporativo, que administra y dirige los negocios del Banco, teniendo las más amplias facultades para fijar estrategias y políticas que permitan la adecuada administración del Banco, y es la responsable del establecimiento y mantenimiento de un adecuado sistema de control interno. Tiene la obligación de velar porque existan condiciones generales de trabajo adecuadas para el desempeño de las tareas asignadas a cada nivel del personal; conjuntamente con la Gerencia Superior, debe promover elevados estándares éticos y de integridad, así como de establecer una cultura organizativa que demuestre y enfatice la importancia del control interno y del papel que cada colaborador desempeña dentro del Banco, así como estar plenamente integrados. 

La Junta Directiva conoce y comprende los principales riesgos a los cuales está expuesto el Banco, estableciendo límites que aseguren a la gerencia superior la adopción de medidas y procedimientos razonables, necesarios para identificar, medir, monitorear y mitigar los riesgos asumidos.

A fin de cumplir con sus responsabilidades, la Junta Directiva podrá constituir uno o más comités, a los que podrá delegar cualquiera de sus facultades; dichos comités estarán integrados por tres miembros, uno de los cuales será miembro de la Junta Directiva, quienes deberán tener conocimiento y experiencia relevantes en el área respectiva.

Son funciones de Junta Directiva:

1. Aprobar y revisar periódicamente las estrategias de negocios y otras políticas trascendentes del Banco;

2. Mantener informada a la Superintendencia de Bancos sobre situaciones, eventos o problemas que afecten o pudieran afectar significativamente al Banco, y las acciones concretas para enfrentar y/o subsanar las deficiencias identificadas.

3. Documentarse debidamente y procurar tener acceso a toda la información necesaria sobre las condiciones y políticas administrativas para tomar decisiones, en el ejercicio de sus funciones ejecutivas y de vigilancia;

4. Aprobar la estructura organizacional y asegurarse de que la Gerencia Superior verifique la efectividad del sistema de control interno;

5. Seleccionar y evaluar al Vicepresidente Ejecutivo – Gerente General y a los responsables de las funciones de auditoria externa e interna;

6. Aprobar y revisar por lo menos una (1) vez al año los objetivos y procedimientos del sistema de control interno, así como aprobar los manuales de organización y funciones, de políticas y procedimientos, de control de riesgos y demás manuales del Banco en donde se plasmen los mismos, así como los incentivos, sanciones y medidas correctivas que fomenten el adecuado funcionamiento del sistema de control interno y verificar su cumplimiento sistemáticamente;

7. Aprobar los programas de auditoría interna y externa, y revisar los estados financieros no auditados del Banco por lo menos una (1) vez cada tres meses; y;

8. Vigilar que se cumpla con lo establecido en los Acuerdos que dicte la Superintendencia de Bancos, sobre la confiabilidad e integridad de la información contenida en los estados financieros.; y asegurarse que existen los sistemas que faciliten el cumplimiento de dichos Acuerdos en materia de transparencia de la información de los productos y servicios del Banco

Comités Normativos

Comité de Administración Integral de Riesgos

 

Es el órgano creado por la Junta Directiva, que establece los objetivos y las políticas para la gestión integral de riesgos, así como los límites de exposición de riesgo aprobadas por la Junta Directiva.

 

Comité de Auditoría

 

El Comité de Auditoría es una unidad de asesoría y consulta de la Junta Directiva que provee un apoyo eficaz a la función de auditoría por parte de todos los integrantes de la institución; asegura el cumplimiento de los objetivos de los controles internos; y, vigila el cumplimiento de la misión y objetivos del Banco.

 

Comité de Prevención de Blanqueo de Capitales

El Comité de Prevención de Blanqueo de Capitales tiene como funciones proponer las políticas generales de prevención de lavado de activos y someter a aprobación de la Junta Directiva el manual de control interno, así como recibir, analizar y pronunciarse sobre los informes presentados por el oficial de cumplimiento.

Comités Gerenciales

Comité Ejecutivo

El Comité Ejecutivo revisa el informe financiero, las comunicaciones de las entidades de control y los proyectos de la institución. Realiza el análisis ALCO correspondiente, incluyendo la revisión presupuestaria y la proyección de resultados.  Conoce las políticas de gestión de riesgos, propuestas por el Comité de Administración Integral de Riesgos, de manera previa a su aprobación por parte de la Junta Directiva.

Comité de Tecnología

El Comité de Sistemas y Tecnología es el órgano encargado de establecer, conducir y evaluar las políticas internas bajo las cuales se toman las decisiones de inversión y se medirán los resultados de los proyectos de tecnología, velando porque estos sean acordes a la planificación estratégica de la institución en materia comercial y de control.

 

Comité de Crédito e Inversiones

El Comité de Crédito e Inversiones es un organismo que aprueba las operaciones de crédito e inversiones en instrumentos financieros, teniendo en consideración los límites de exposición permitidos por las disposiciones legales y normativas aplicables, así como por las políticas internas del Banco.

 

Comité de Gobierno Corporativo

El Comité de Gobierno Corporativo es un organismo que tiene como objetivo principal controlar y vigilar el cumplimiento y la aplicación de las normas de buen gobierno corporativo que rigen al Banco. Propondrá, de ser el caso, las medidas de mejora necesarias.

Comité de Ética

El objetivo de este Comité es velar por el cumplimiento del Código de Ética dentro de la organización, dar seguimiento a los casos, establece las sanciones a las faltas en contra del Código y promover los valores corporativos BANISI.

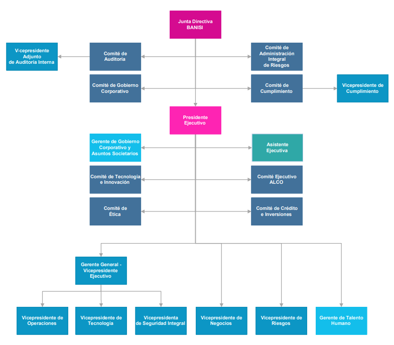
Organigrama de Gobierno Corporativo

TÉRMINOS Y CONDICIONES

Solicitud sujeta a aprobación de crédito. Banisi, S.A. podrá solicitarle información o documentación adicional o complementaria a la detallada en el formulario cuando lo consideren necesario para comprobar y/o verificar su información.

Nuestro Gerente de Relación se pondrá en contacto con usted en un plazo no mayor de 24 horas hábiles para informarle acerca del estatus de su solicitud.

PROTECCIÓN DE DATOS PERSONALES

Al entregar su información, declara que ha leído, entiende y acepta el tratamiento de sus datos personales conforme al Aviso de Privacidad de Banisi, el cual se encuentra disponible y actualizado en el siguiente enlace: https://www.banisipanama.com/protección-de-datos/

TÉRMINOS Y CONDICIONES

Solicitud sujeta a aprobación de crédito. Banisi, S.A. podrá solicitarle información o documentación adicional o complementaria a la detallada en el formulario cuando lo consideren necesario para comprobar y/o verificar su información.

Nuestro Oficial se pondrá en contacto con usted en un plazo no mayor de 24 horas hábiles para informarle acerca del estatus de su solicitud.

REFERENCIAS DE CRÉDITO

Al entregar su información, expresamente autoriza a Banisi, S.A., a que de conformidad con lo expresado en el artículo 24 y demás disposiciones aplicables de la Ley 24 de 22 de mayo de 2002 y sus modificaciones, solicite, consulte y/o recopile información relacionada con obligaciones o transacciones crediticias que mantenga o pudiera mantener con cualquier agente económico de la localidad, sobre su historial de crédito y relaciones con acreedores, incluyendo información de instituciones gubernamentales relacionadas con las obligaciones o transacciones crediticias antes referidas, siempre dentro de los parámetros requeridos para gestionar la solicitud de los productos y servicios que solicite a BANISI, S.A.

PROTECCIÓN DE DATOS PERSONALES

Al entregar su información, declara que ha leído, entiende y acepta el tratamiento de sus datos personales conforme al Aviso de Privacidad de Banisi, el cual se encuentra disponible y actualizado en el siguiente enlace: https://www.banisipanama.com/proteccion-de-datos/

AVISO DE PRIVACIDAD

Bienvenido a la Política de Privacidad de BANISI S.A. Esta política explica cómo recopilamos, utilizamos y protegemos la información personal de nuestros clientes. Valoramos su confianza y nos comprometemos a proteger su privacidad.

Este Aviso de Privacidad es publicado en cumplimiento de la normativa vigente sobre Protección de Datos Personales y como parte de la estrategia de gestión efectiva de Datos Personales de BANISI, S.A. (en adelante “BANISI”). 

A través de este documento BANISI quiere compartir con los titulares de los datos personales, los fines para los cuales son solicitados estos datos personales, el interés legítimo y los tratamientos que realizamos a dichos datos, las medidas de protección que utilizamos para garantizar su confidencialidad, integridad y disponibilidad y los derechos que pueden ejercer los titulares de los datos y/o sus representantes debidamente autorizados. 

Para obtener más detalles sobre las políticas o prácticas específicas puede ingresar a https://www.banisipanama.com/proteccion-de-datos/ 

  • RESPONSABLE DEL TRATAMIENTO. 

BANISI, S.A., sociedad anónima, debidamente inscrita al Folio Mercantil No. 571723 (S) del Registro Público de Panamá, entidad con Licencia General Bancaria supervisada y regulada por la Superintendencia de Bancos de Panamá, con domicilio en la República de Panamá, Distrito de Panamá, Distrito de Bella Vista, Calle 50 y Calle Aquilino de la Guardia, Evolution Tower, en su calidad de Responsable de los datos personales que gestiona, expresa su compromiso con el cumplimiento normativo y en particular, en la protección de los datos personales y de toda la información, sea o no clasificada como confidencial y/o sensible, que pueda comprometer la integridad personal y/o privacidad sus clientes.

  • DEFINICION DE TERMINO.

Para efectos del presente AVISO DE PRIVACIDAD, los términos que se indican a continuación tendrán los significados que en este documento se señalan, ya sea que estén redactados en singular o en plural:

  1. Almacenamiento de datos: Conservación o custodia de los datos personales del cliente en una base de datos establecida en cualquier medio provisto, incluido el de la tecnología de la información y la comunicación por parte de una entidad bancaria o un custodio de bases de datos.
  2. Aviso de privacidad: Comunicación generada por el banco, a través de medios físicos o digitales, dirigida al cliente para el tratamiento de sus datos personales, mediante la cual se informa, acerca de la existencia y características principales del tratamiento al que serán sometidos sus datos personales, la forma de acceder a los mismos, las finalidades del tratamiento que se pretende dar a los datos personales y demás elementos que le permita al cliente estar informado, al momento de la obtención de sus datos, sobre los propósitos del tratamiento de sus datos personales.
  3. Base de datos: Conjunto ordenado de datos personales de cualquier naturaleza, cualquiera que sea la forma o modalidad de su creación, organización o almacenamiento, que permite relacionar los datos del cliente entre sí, así como realizar cualquier tipo de tratamiento o transmisión de estos por parte de su custodio.
  4. Cliente: Persona natural titular de los datos personales, que adquiere un servicio o producto bancario, activo o pasivo o aquel que se encuentra en la fase previa de adquisición de un servicio o producto bancario (potencial cliente). Se encuentra comprendido en este término, el concepto de consumidor bancario.
  5. Consentimiento: Manifestación de la voluntad libre, especifica, informada e inequívoca del titular de los datos, mediante la cual se efectúa el tratamiento de estos.
  6. Custodio de la base de datos: Persona natural o jurídica, de derecho público o privado, lucrativa o no, que actúa a nombre y por cuenta de la entidad bancaria responsable del tratamiento de los datos personales del cliente y le compete la custodia y conservación de la base de datos.
  7. Dato personal: Cualquier información concerniente al cliente que lo identifica o lo hace identificable.
  8. Derechos ARCO: Derechos irrenunciables básicos de los titulares de los datos, identificados como: derecho de acceso, rectificación, cancelación, oposición y portabilidad, de conformidad con los términos definidos en el Régimen de Protección de Datos Personales.
  9. Ficha Técnica: Documento que contiene los registros, protocolos y reglas relacionados al almacenamiento y tratamiento de los datos personales, entendiéndose para efectos del presente Acuerdo como las políticas y procedimientos adoptadas por el Banco para el cumplimiento de las disposiciones sobre protección de datos personales, a las cuales hace referencia la sección II del capítulo IV de este Acuerdo.
  10.  Proveedor de servicios bancarios: Persona natural o jurídica, distinta del custodio de la base de datos, contratada por el banco para desarrollar y llevar a cabo actividades, funciones o procesos vinculados con el negocio de banca y que está involucrada en el tratamiento de datos personales.
  11. Régimen Bancario: Para los efectos de lo dispuesto en el presente Acuerdo comprende la Ley Bancaria, los Acuerdos y Resoluciones que la desarrollan, incluyendo el presente Acuerdo.
  12. Régimen de Protección de Datos Personales: Para los efectos de lo dispuesto en el presente Acuerdo, comprende la Ley No. 81 de 2019 y el Decreto Ejecutivo No. 285 de 2021 y sus respectivas modificaciones.
  13. Responsable del tratamiento de los datos: Entidad bancaria autorizada por la Superintendencia para ejercer el negocio de banca, que le corresponde las decisiones relacionadas con el tratamiento de los datos personales y que determina los fines, medios y alcance, así como cuestiones relacionadas con estos.
  14. Titular de los datos: Persona natural a la que se refieren los datos personales.
  15. Tratamiento de datos: Cualquier operación o complejo de operaciones o procedimientos técnicos, de carácter automatizado o no, que permita recolectar, almacenar, grabar, organizar, elaborar, seleccionar, extraer, confrontar, interconectar, asociar, disociar, comunicar, ceder, intercambiar, transferir, transmitir o cancelar datos, o utilizarlos en cualquier forma.
  • PRINCIPIOS 

La implementación efectiva de estos principios en la política de privacidad de BANISI contribuirá a construir la confianza del cliente y garantizar el cumplimiento normativo en el manejo de datos personales.

  1. Principio de lealtad: los datos personales deberán recabarse sin engaño o falsedad y sin utilizar medios fraudulentos, desleales o ilícitos.
  2. Principio de finalidad: los datos personales deben ser recolectados con fines determinados y no ser tratados posteriormente para fines incompatibles o distintos para los cuales se solicitaron, ni conservarse por tiempo mayor del necesario para los fines de tratamiento.
  3. Principio de proporcionalidad: solo deberán ser solicitados aquellos datos adecuados, pertinentes y limitados al mínimo necesario en relación con la finalidad para la que son requeridos.
  4. Principio de veracidad y exactitud: los datos de carácter personal serán exactos y puestos al día de manera que respondan con veracidad a la situación actual del propietario del dato.
  5. Principio de seguridad de los datos: los responsables del tratamiento de los datos personales deberán adoptar las medidas de índole técnica y organizativa necesarias para garantizar la seguridad de los datos bajo su custodia, principalmente cuando se trate de datos considerados sensibles, e informar al titular, lo más pronto posible, cuando los datos hayan sido sustraídos sin autorización o haya indicios suficientes de que su seguridad ha sido vulnerada.
  6. Principio de transparencia: toda información o comunicación al titular de los datos personales relativa al tratamiento de estos deberá ser en lenguaje sencillo y claro, y mantenerlo informado de todos los derechos que le amparan como titular del dato, así como la posibilidad de ejercer los derechos ARCO.
  7. Principio de confidencialidad: todas las personas que intervengan en el tratamiento de datos personales están obligadas a guardar secreto o confidencialidad respecto de estos, incluso cuando hayan finalizado su relación con el titular o responsable del tratamiento de datos, impidiendo el acceso o uso no autorizado.
  8. Principio de licitud: para que el tratamiento de un dato personal sea lícito, deberá ser recolectado y tratado con el consentimiento previo, informado e inequívoco del titular del dato o por fundamento legal.
  9. Principio de portabilidad: el titular de los datos tiene derecho a obtener de parte del responsable del tratamiento una copia de los datos personales de manera estructurada en un formato genérico y de uso común.
  •  DATOS PERSONALES RECABADOS POR BANISI 

Para el cumplimiento de las finalidades señaladas en el presente AVISO DE PRIVACIDAD, BANISI le informa que recabará las siguientes categorías de Datos Personales: (i) Datos de Identificación; (ii) Datos de Contacto; (iii) Información sobre sus características físicas, mejor conocidos como datos biométricos, tales como el reconocimiento de voz, la (s) huella (s) dactilar (es) y/o algún elemento de reconocimiento facial; (iv) Datos laborales; (v) Datos académicos o profesionales; (vi) Datos migratorios; (vii) Datos patrimoniales y/o financieros; (viii) Información sobre sus preferencias o vivencias en la contratación o uso de determinados bienes o servicios; y (ix) Datos Personales Sensibles tales como: padecimientos o enfermedades pasadas y presentes, enfermedades patológicas relevantes u operaciones.

Le informamos que los Datos Personales a que se refieren los numerales (iii) y (ix) que se recaben del Titular serán obtenidos únicamente en forma directa; es decir en forma personal o a través de los Medios Electrónicos que BANISI ponga a su disposición, quedando BANISI obligado a recabar su consentimiento en los términos del presente AVISO DE PRIVACIDAD previamente a su tratamiento, y en forma expresa y comprobable.

Los Datos Personales de las categorías (i) a (ii) y (iv) a (viii) a que se refiere el párrafo primero del presente numeral, podrán ser recabados por BANISI ya sea personalmente o a través de los Medios Electrónicos que éste último ponga a su disposición; con el propósito de dar seguimiento a una solicitud de contratación realizada por el Titular; de dar cumplimiento a un contrato o acuerdo con el Titular; o para requerir el cumplimiento de acuerdos o contratos suscritos con el Titular, y en su caso a través de los sistemas administrados por Banco BANISI en apego a las disposiciones legales aplicables.   

El Titular manifiesta que los Datos Personales proporcionados al responsable son veraces y actualizados y se obliga a comunicar al responsable cualquier modificación a los Datos Personales proporcionados con la mayor brevedad posible a través de los formatos designados para ello. 

  • FINALIDADES DEL TRATAMIENTO DE LOS DATOS.
  1. Recolección. Solicitamos y recogemos información de identificación personal necesaria para la correcta prestación de los servicios que ofrecemos y que se amparan en la relación contractual existente entre BANISI y el/la titular de los datos personales. Para tal fin, podemos recopilar información de formularios completados por el titular de los datos personales al momento de solicitar información y/o contratar un servicio y/o producto; de correspondencia electrónica y datos recopilados de las visitas a nuestra página web, a través de cookies (ver política de uso de cookies):

     

    https://www.banisipanama.com/proteccion-de-datos/

     

    BANISI le informa que, al otorgar su consentimiento para el tratamiento de sus Datos Personales, Usted autoriza al BANCO a utilizarlos para el envío de información publicitaria por los medios que tenga a su alcance, tales como el correo electrónico, telefonía celular (mensaje SMS, MMS) redes sociales, o cualquier otro medio de comunicación electrónica similar que pueda llegar a desarrollarse, así como al envío y recopilación de información a través de encuestas de calidad.

    BANISI le informa que cuenta con sistemas de video vigilancia al interior y exterior de sus oficinas y sucursales. Las imágenes y sonidos captados por las cámaras serán utilizados para seguridad del Titular, así como para el monitoreo y control de acceso físico a sus instalaciones.

  2. Procesamiento. Los datos personales son procesados con la finalidad de prestar los servicios contratados o realizar las operaciones y/o transacciones que el/la titular de dichos datos precisa. Entre los tratamientos realizados podemos mencionar: 
    • Realizar acciones propias y necesarias para la gestión de la cuenta/producto del cliente (contractual); 
    • Actualizar la información y los perfiles financieros y/o transaccionales de los clientes (contractual);
    • Realizar acciones propias y necesarias para garantizar la funcionalidad de los servicios/productos ofrecidos por el Banco (tarjetas de débito o crédito, monederos electrónicos, aplicaciones web, etc.), que pueden involucrar transferencia de datos personales con terceras empresas encargadas de dichos servicios (contractual);
    • Realizar acciones de prospectiva de cliente y su capacidad económica a fin de determinar si el cliente tiene el perfil económico requerido para los servicios/productos que ofrece el banco (contractual);
    • Detectar un posible uso no autorizado de productos o servicios (seguridad).
    • Realizar acciones de debida diligencia y relacionadas a la prevención del uso de los servicios bancarios para cualquier tipo de actividad ilícita. (obligatorio por mandato regulatorio)
    • Detectar movimientos o transacciones inusuales (obligatorio por mandato regulatorio)
    • Monitorear transacciones y verificar que las mismas se alinean con el propósito declarado por el cliente (obligatorio por mandato regulatorio)
    • Comunicar cambios normativos que pueden influir en la relación cliente-banco. (obligatorio mandato regulatorio)
    • Comunicar cambios significativos en los procesos y plataformas utilizados por El Banco. (obligatorio mandato regulatorio).
    • Si eres representante, garante (prendario, hipotecario o fiduciario), firmante, autorizado o beneficiario, trataremos tus datos personales en BANISI para la gestión del contrato en el que intervengas por tu relación jurídica con un cliente de BANISI, siempre y cuando el tratamiento de tus datos sea necesario para la gestión de la relación contractual en la que intervienes.
    • También pueden ser utilizados para mejorar nuestros sitios web y otras aplicaciones digitales disponibles para nuestros clientes y para mantenerles informados sobre cambios en nuestros horarios y otros servicios bancarios que deben ser informados de forma oportuna para su beneficio:
    • Realizar acciones para fidelización del cliente;
    • Realizar estudios de Mercado usando datos disociados, es decir, utilizando datos personales no identificativos;
    • Identificar y/o desarrollar productos de negocio o financieros, servicios y oportunidades que podrán ser de interés para todos los clientes o para un grupo particular de clientes, utilizando datos disociados, es decir, utilizando datos personales no identificativos;
    • Informar a los clientes sobre nuevas oportunidades de negocio relacionadas a sus intereses particulares y relacionados con los productos/servicios que tienen con el BANISI;
    • Compartir información de contacto con otras empresas subsidiarias y/o asociadas a BANISI cuando el cliente lo autorice;
    • Compartir información de contacto con socios estratégicos de BANISI cuando el cliente lo autorice;
    • En todo caso, nuestra política limita el acceso a los datos personales gestionados y sólo se permite acceso a dichos datos a los colaboradores y terceros que, con fines legítimos, necesiten acceder a esa información personal. Para mayor información sobre los tratamientos realizados por BANISI, S.A., consultar nuestra política de protección de datos publicada en https://www.banisipanama.com/proteccion-de-datos/
       
  3. Transferencia. Nuestra política de gestión de datos prohíbe la transferencia de datos personales salvo aquellos casos en que sea necesario para el cumplimiento de la relación contractual existente o por obligación legal y/o regulatoria o por requerimiento judicial. Cualquier otra transferencia de datos personales deberá ser autorizada de manera previa y expresa por el/la titular de los datos personales.

     

    Cuando sea requerida la contratación de servicios de alojamiento externos, BANISI requerirá a sus proveedores que cumplan con iguales o superiores niveles de protección de datos personales y no alojará información en servidores ubicados en países que no tengan una legislación de protección de datos personales similar o superior a la establecida en la República de Panamá. En todo caso, la comunicación entre nuestros sistemas y los servidores externos, se encuentren dentro o fuera del territorio de la República de Panamá, se realizará utilizando los mayores estándares de seguridad de la Información de la industria. 
  4. Conservación y Eliminación.  Los datos personales serán conservados basados en la relación contractual existente y en los plazos de conservación legales y/o regulatorios establecidos para tal fin. Vencidos estos plazos y dentro del plazo establecido por la legislación vigente, los datos personales serán eliminados de forma segura de nuestros sistemas y/o devueltos a sus titulares a requerimiento expreso. Salvo autorización expresa de los titulares de los Datos Personales, la Ley 81 de 2019, establece un plazo de siete (7) años, para que el responsable de datos personales los elimine.

     

  5. Tratamientos Específicos: cumplimiento de la normativa de vigente y de los estándares de seguridad reconocidos por la industria, tan pronto desaparece el interés legítimo para el tratamiento los datos personales serán eliminados, así como los documentos que incluyan datos personales. Durante el proceso de eliminación, los Datos Personales serán extraídos de las Bases de Datos y de los repositorios utilizados por las plataformas y aplicaciones operativas de BANISI y almacenados en repositorios protegidos mientras se ejecuta el protocolo de eliminación segura que garantiza la confidencialidad de esa información hasta el momento de su destrucción, así como la imposibilidad de recuperación una vez eliminados.

     

    La información personal acopiada en formato físico siempre es almacenada de forma segura y nuestros colaboradores han sido instruidos para que no la dejen sin supervisión, ni amontonarse en lugares de paso, ni en lugares abiertos dentro de las instalaciones. Para la información en formato físico existe un protocolo de descarte con medidas de seguridad adecuadas que garantizan su protección hasta el momento de su eliminación definitiva.

    El mismo tratamiento a que se refiere el presente AVISO DE PRIVACIDAD, tendrán los Datos Personales recabados en lo futuro, sin perjuicio de lo cual el Titular podrá ejercer en cualquier momento su derecho de oposición, según lo dispone en la sección II, Literal A, numeral 4 de este AVISO DE PRIVACIDAD.

  • OPCIONES Y MEDIOS QUE BANISI OFRECE A LOS TITULARES PARA LIMITAR EL USO O DIVULGACIÓN DE SUS DATOS.

Usted podrá solicitar la actualización, limitar el uso o divulgación de sus Datos Personales, y en su caso, informarse de cualquier aspecto relacionado con el tratamiento de los mismos, en cualquier momento enviando un correo electrónico a la Unidad de Protección de Datos Personales opdp@banisipanama.com, de igual manera lo podrá hacer en caso de que Usted desee limitar o suspender el tratamiento de sus Datos Personales para su uso con fines publicitarios o de promoción. 

Para ejercer este derecho deberá seguir el procedimiento a que se refiere la sección IV literal C del presente AVISO DE PRIVACIDAD.

El Titular tendrá un plazo de 5 (cinco) días hábiles para que, de ser el caso, manifieste su negativa a BANISI para el tratamiento de sus Datos Personales conforme a las finalidades descritas en este AVISO DE PRIVACIDAD. Si el Titular no manifiesta dentro de los referidos 5 (cinco) días hábiles su negativa para el tratamiento de sus Datos Personales conforme a las finalidades informadas, se entenderá que ha otorgado su consentimiento para el tratamiento de los mismos.

  • COMO BANISI PROTEGE TUS DATOS 

Proteger los datos personales es una prioridad para BANISI, por esta razón se han implementado medidas de seguridad técnicas y físicas para proteger la integridad y la confidencialidad de los datos personales que gestionamos. 

Toda nuestra infraestructura tecnológica y operativa cuenta con controles de seguridad y protección para evita y/o mitigar el riesgo de accesos no autorizados, internos o externos, así como los protocolos que garantizan la pronta reacción cuando un evento o incidente de seguridad sea identificado.

En BANISI S.A. contamos con la más alta tecnología para mantener las seguridades adecuadas y salvaguardar los intereses de nuestros clientes, contamos además con personal idóneo que trabaja permanentemente para que el manejo de la información financiera de nuestros clientes sea confidencial e íntegra.

  • ¿CUÁNDO Y DÓNDE COMPARTIMOS LA INFORMACIÓN RECOPILADA?

La información proporcionada por usted es protegida y tratada en todo momento con estricta confidencialidad y protección. Sin embargo, existen ocasiones en las cuales podremos compartir su información personal con: 

  • Autoridades u organismos oficiales: Cuando así sea requerido por disposiciones de ley, reglamento, disposición administrativa, orden judicial o de autoridad pública.
  • Burós de Información de Crédito: Para determinar su estado de crédito o habilitar el cobro de deudas, iniciar procedimientos legales para recuperar las pérdidas, proteger de otro modo nuestros derechos y propiedad, para evitar daños a sí mismo o a otros, entre otros. 
  • Proveedores de Servicios: En ocasiones, recurrimos a prestadores de servicios con acceso potencial a datos de carácter personal, con quienes hemos suscrito contratos que garanticen el tratamiento de los datos por parte de los mismos de acuerdo con las instrucciones de Banisi y con pleno cumplimiento de la regulación en materia de protección de datos personales; 
  • Terceros distintos a Proveedores Externos: Banisi podrá comunicar tus datos personales a terceros, potenciales adquirentes o interesados, en aquellos casos en los que sea necesario para llevar a cabo (i) operaciones de venta de activos, deuda o pasivos, así como ventas de cartera de préstamos y otro tipo de financiamiento (con o sin garantías o de otra naturaleza) y (ii) operaciones mercantiles de modificación estructural (incluyendo fusiones, segregaciones o escisiones), aportaciones de activos o pasivos y/o ventas, así como las ventas o aportaciones de sociedades u otras entidades (incluyendo, ventas de acciones, participaciones, etc.) siempre que dicha comunicación sea necesaria para el buen fin de la operación.

La información suministrada a proveedores de servicios y terceros distintos debe manejarse por estos, con el mismo nivel de confidencialidad, por virtud de un contrato de confidencialidad y protección de datos personales, suscrito por éstos con nosotros mediante el cual se obligan a proteger y mantener la confidencialidad de dicha información y se les prohíbe utilizar la información suministrada para cualquier otro propósito distinto al servicio para el cual han sido contratados.

  • MEDIOS PARA EJERCER LOS DERECHOS DE ACCESO, RECTIFICACIÓN, CANCELACIÓN, OPOSICIÓN Y PORTABILIDAD (DERECHOS ARCOP).

Para los efectos de este Aviso de Privacidad, los titulares de los Datos Personales, son las personas naturales cuyos Datos Personales son objeto de algún tratamiento por parte de BANISI, y garantiza al titular de los datos personales el ejercicio de los Derechos ARCOP, a fin de que, con previa acreditación de su identidad, legitimidad y sin costo alguno, tenga completo acceso a sus Datos Personales a través del ejercicio de los Derechos ARCOP.

  1. Derechos. La normativa vigente en la República de Panamá reconoce y establece los derechos de los titulares de los datos personales, llamados Derechos ARCOP (Rectificación, Cancelación, Oposición y Portabilidad).

El Titular, por sí o mediante representante legal debidamente acreditado, tiene reconocidos y podrá ejercitar los Derechos ARCOP que le otorga la Ley 81 y su Reglamento frente al BANISI, de conformidad con lo siguiente: 

(Derechos ARCOP)

  • Derecho de Acceso y Rectificación: 

Los Usuarios registrados tienen la posibilidad de acceder y actualizar ciertas categorías de información personal, como nombre, nombre de la empresa, nombre de contacto, nombre del Representante Legal de la empresa, el Registro Único de Contribuyente (R.U.C.) de la empresa, correo electrónico, número de teléfono de la empresa, la dirección física de la empresa, dominio web y el tipo de negocio al que se dedica la empresa, mientras está conectado a su cuenta del Sitio Web. Del mismo modo, las personas registradas tienen la posibilidad de acceder y actualizar ciertas categorías de información personal que hayan proporcionado durante el proceso de registro.

Si alguna de la información proporcionada no se encuentra a su alcance a través del sitio web o de las plataformas operadas por BANISI, usted podrá ponerse en contacto a través de los canales de comunicación disponibles.

  • Derecho de Cancelación: 

Todo titular de datos personales tiene derecho a solicitar la eliminación sus datos personales. Existe información que, por regulaciones bancarias o relacionadas, BANISI se encuentra obligada a conservar. En estos casos se procederá a eliminar la información que es permitida por ley.

  • Derecho de Oposición:

Todo titular de datos personales tiene derecho a negarse a proporcionar o revocar su consentimiento por motivos fundados y legítimos.

  • Derecho de Portabilidad: 

Todo titular de datos personales tiene derecho a obtener una copia de sus datos personales. BANISI no se encuentra obligado a brindar una copia de aquella información que se trate de información inferida, derivada, creada, generada u obtenida a partir del análisis o tratamiento efectuado por el banco con base en los datos personales proporcionados por el cliente o cuando afecte los derechos de terceros y los derechos y libertades de otros titulares de los datos.

  • Ejercicio y Acciones. Con base a los derechos antes mencionados, BANISI declara que el propietario de los Datos Personales tiene derecho a:
  1. Conocer y acceder, de forma gratuita, a los Datos Personales sobre los cuales BANISI, S.A., esté haciendo el algún tipo de tratamiento. Cuando el titular solicite que la información le sea suministrada en un dispositivo de almacenamiento tecnológico (disco compacto, etc.) deberá suministrar el soporte al cual será transferida la información o asumir el costo de esta solicitud.

     

    El soporte proporcionado por el titular de los datos debe ser suministrado sin formato, ni información. En base a la regulación vigente, si el responsable obtuvo los datos personales de otra fuente que no sea el/la titular de los datos, sea esta pública o privada, con o sin interés legítimo, el/la titular podrá ejercer los derechos de Oposición y/o cancelación, pero no el de portabilidad.
  2. Solicitar, en cualquier momento, que sus datos sean actualizados o rectificados cuando los datos se encuentran incompletos, incorrectos, inexactos, fragmentados o sean irrelevantes, desfasados, falsos o impertinentes.
  3. Ser informado por BANISI del uso que le ha dado a sus Datos Personales.
  4. Oponerse a algún tratamiento que no haya sido autorizado o hay sido expresamente prohibido.
  5. Revocar, sin necesidad de justificación, la autorización de tratamiento y/o solicitar la supresión del dato cuando no se respeten los parámetros de autorización de tratamiento expresamente indicados, los derechos ARCOP, ni las regulaciones s sobre la materia.
  6. Solicitar y verificar en cualquier momento el formulario de autorización expresa entregado a BANISI, para el tratamiento de los Datos Personales.

El ejercicio de cualquiera de los Derechos ARCO no impide el ejercicio de alguno otro derecho.

  • PROCEDIMIENTO PARA EJERCICIO DE LOS DERECHOS ARCOP

El/la titular de los Datos Personales debe acceder al formulario de solicitud para cada derecho que se encuentra disponible en   https://www.banisipanama.com/formulario-de-autorizacion-al-derecho-arcop/  o de forma impresa en las oficinas de BANISI, a fin de que le sea indicado qué Datos Personales se tienen almacenados y/o para que sus Datos Personales sean actualizados, corregidos, rectificados y/o suprimidos, de igual manera puede enviar una solicitud al correo electrónico opdp@banisipanama.com 

Cada solicitud de ejercicio de derechos ARCOP tendrá un número interno que será utilizado por el titular de los Datos Personales al requerir información sobre el estatus de su solicitud. BANISI tendrá un plazo de dos (días hábiles para acusar recibo de la solicitud presentada a través del sitio web y/o correo electrónico, ingresarla al registro de solicitudes e indicar el número de la solicitud al titular de los Datos Personales. Cuando la solicitud sea hecha en formulario impreso, al momento de la presentación se le asignará el número interno.

En el mismo correo electrónico en que se indica el número asignado a la solicitud por medio electrónico, o en correo electrónico enviado dentro de los dos (días siguientes a la presentación personal del formulario impreso, se indicará al solicitante si es necesario corregir la solicitud y/o aclarar algún punto de la misma y/o adjuntar algún documento. El titular de los Datos Personales tendrá un plazo de diez (10) días hábiles, contados a partir del día siguiente del envío del correo electrónico, para cumplir con lo solicitado. Al vencimiento del término antes indicad o, si no se ha recibido respuesta alguna o si se insiste en el incumplimiento de los requisitos, se levantará un informe de situación y se anotará en el Registro de Solicitudes que el titular de los datos no ha corregido su solicitud.

  • TRÁMITE DE SOLICITUDES DE EJERCICIO DE DERECHOS ARCOP

BANISI responderá toda solicitud de acceso dentro de los 10 días hábiles siguientes a su presentación. Si la solicitud resulta procedente, BANISI ejecutará la acción en un plazo máximo de cinco (5) días hábiles, contados a partir del día siguiente a la recepción de la solicitud o en el mismo plazo, indicará al titular las razones por la que su solicitud es improcedente.

  • DERECHO A PRESENTAR RECLAMOS ANTE LA SUPERINTENDENCIA DE BANCOS DE PANAMÁ. 

En caso de que BANISI no cumpla con atender la solicitud concerniente al ejercicio de los derechos ARCOP por parte de un titular de datos personales y se encuentre disconforme con la decisión adoptada por el banco, BANISI pone de conocimiento de los titulares de los datos personales que ante cualquier incumplimiento de nuestra parte de la regulación vigente y/o a lo declarado en este documento, el titular de los datos personales podrá presentar su reclamo ante la Superintendencia de Bancos, en base al procedimiento establecido en el Acuerdo que dicta lineamientos sobre protección de datos personales.

  • OFICIAL DE PROTECCIÓN DE DATOS PERSONALES. 

BANISI, en su calidad de responsable de los Datos Personales en cumplimiento de lo establecido en el Acuerdo 001 2022 de la Superintendencia de Bancos de Panamá, ha designado a un Oficial de Protección de Datos Personales.

Para comunicarse con el Oficial de Protección De Datos puede escribir a: opdp@banisipanama.com  o llamar al teléfono: 305-8300.

  • LIMITACIÓN DE RESPONSABILIDAD POR USO DE REDES SOCIALES Y MENSAJERÍA INSTANTÁNEA.

Las redes sociales y las aplicaciones de mensajería instantánea constituyen plataformas complementarias de divulgación información e intercambio de comunicación a través de medios digitales con clientes y público en general, pero no se encuentran bajo la responsabilidad de BANISI.

En consecuencia, cualquier información que los usuarios proporcionan a través de estas plataformas no constituye, ni forma parte de los Datos Personales sujetos a la protección de BANISI siendo de total responsabilidad de la persona que proporciona la información y de las empresas que gestionan estas plataformas.

  • POLÍTICA Y USO DE “COOKIES”

Al igual que muchos sitios web en Internet, nuestro sitio web utiliza “cookies”. Las “cookies” son pequeñas cadenas de datos que se colocan su disco duro durante el intercambio de datos que se produce cuando su navegador señala a uno de los Sitios. Nuestras “cookies” nos ayudan a recopilar información sobre las páginas de la web que usted accede o visita, y recopilan cualquier información sobre preferencias que se indiquen en el Sitio de manera automática y se utilizan con la intención de hacer su experiencia en el Sitio más personalizada y conveniente. 

Adicionalmente, utilizamos la información contenida en los “cookies” para solucionar problemas sistémicos, para administrar el sitio web, analizar tendencias y revisar información demográfica. Esta información es utilizada de forma disociada, con nuestros proveedores de servicios y auspiciadores, para efectos de medir la efectividad de nuestra publicidad, contenido y programación. 

En ningún momento, nuestras “cookies” extraerán ningún dato contenido en su disco duro. Si sólo está navegando por el Sitio, una “cookie” identifica su computador, navegador y usuario. Si usted coloca un pedido con nosotros, utilizamos “cookies” que nos ayudan a almacenar sus preferencias y almacenar información adicional de la sesión (una «sesión» es una sola visita al Sitio).

  • USO DE REDES SOCIALES

BANISI, S.A., puede utilizar estas plataformas de comunicación como medio complementario de promoción de productos y servicios. Estas comunicaciones publicadas a través de redes sociales son dirigidas al público en general. Los perfiles que BANISI, S.A., utiliza en redes sociales son abiertos y se utilizan los canales ofrecidos por las empresas que gestionan estas redes, las cuales hacen que las publicaciones aparezcan más frecuentemente para ciertos tipos de clientes en base a las autorizaciones de tratamiento de datos personales hechas por los usuarios al momento de suscribirse a dichas redes.

  • USO DE APLICACIONES DE MENSAJERÍA INSTANTÁNEA.

BANISI, S.A., podrá utilizar estas plataformas de mensajería instantánea como herramienta para dinamizar las comunicaciones entre los colaboradores y entre los colaboradores y los clientes. Sin embargo, debido a que BANISI, S.A., no tiene control sobre el acceso y uso a la información por parte de la empresa propietaria de la aplicación, BANISI, S.A., desaconseja a sus colaboradores y clientes el intercambio de información sensitiva y de documentos que contengan datos personales a través de dichas redes. Esta información deberá ser compartida a través de correo electrónico seguro o de cualquier otro canal de comunicación segura que en su memento implemente BANISI, S.A.

  • CÓDIGO DE ÉTICA BANISI

El Código de Ética, se constituye en la herramienta fundamental que genera una cultura corporativa. El principal objetivo responde a la necesidad e importancia de que los colaboradores apliquen efectivamente los valores institucionales en cada decisión y negocio que conduzcan.

En BANISI, reconocemos la importancia fundamental de proteger la privacidad y la confidencialidad de la información de nuestros clientes. Nos comprometemos a mantener los más altos estándares éticos en todas nuestras operaciones, incluyendo la gestión de datos personales. Este código de ética en la política de privacidad establece los principios y pautas que guiarán nuestras acciones y decisiones en relación con la información confidencial de los clientes.

En BANISI estamos comprometido a mantener la confidencialidad de la información de los clientes y a no divulgar, compartir ni vender dicha información sin el consentimiento expreso de los titulares.

Nos esforzamos por ser transparentes en nuestras prácticas de recopilación, uso y divulgación de información. Proporcionaremos información clara y comprensible sobre nuestras políticas de privacidad a nuestros clientes.

Implementaremos medidas de seguridad robustas para proteger la información de los clientes contra accesos no autorizados, divulgación, alteración o destrucción.

Todos los colaboradores de BANISI serán responsables de cumplir con las políticas de privacidad y ética establecidas. Proporcionaremos capacitación continua para garantizar la comprensión y el cumplimiento de estas políticas.

En BANISI cumplimos con todas las leyes y regulaciones aplicables en materia de privacidad y protección de datos. Colaboraremos con las autoridades competentes en investigaciones relacionadas con la seguridad y privacidad de la información.

Este código de ética en la política de privacidad refleja nuestro compromiso continuo con la integridad, la confianza y el respeto hacia nuestros clientes. Nos esforzamos por mantener la privacidad de la información como una prioridad central en todas nuestras operaciones.

  • PROCEDIMIENTO Y MEDIO POR EL CUAL BANISI COMUNICARÁ A LOS TITULARES DE CAMBIOS AL AVISO DE PRIVACIDAD.

Este Aviso de Privacidad contiene nuestras políticas actuales, pero nos reservamos el derecho de modificarlo en cualquier momento. En caso tal que se den modificaciones y/o actualizaciones a este Aviso de Privacidad, la misma será publicada en su versión actualizada en el Sitio, con detalle de su última actualización en la parte inferior del documento. Si hacemos un cambio a este aviso en relación a la recopilación, almacenamiento y uso de su información (materialmente menos restrictivo en el uso y divulgación de la información personal que hemos recogido antes de la actualización), se le proporcionará una notificación previa de la actualización pendiente y solicitaremos su consentimiento mediante la publicación de un anuncio en el Sitio o nos pondremos en contacto con usted utilizando la información de contacto que mantenemos sus cuentas registradas en la Plataforma. La información recopilada se regirá por lo dispuesto en la última versión del Aviso de Privacidad. Las políticas contenidas en este documento se orientarán en todo momento al cumplimiento reglamentación de la Superintendencia de Bancos de Panamá en relación a la protección de datos personales y ante cualquier laguna o vacío en el Aviso de Privacidad que no sea tratada de forma adecuada por la normativa emitida por la Superintendencia de Bancos de Panamá, será resuelta en base a lo dispuesto en la legislación de Datos Personales de la República de Panamá.

Aviso de Privacidad: Versión 1.02 | Fecha de publicación: 25 / 01 / 2024.